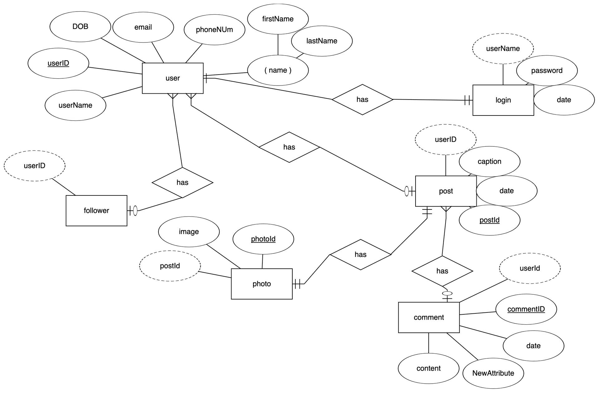
In this blog post I wanted to take it back a few years and showcase how I modeled my relational database for my Databases Course project
When tasked with designing an application, we had a few requirements
- it has to obviously be connected to a database
- must have at least 4 tables
- minimum of 5 SQL queries
I had the idea to make a social media application. Some features I wanted are:
- create an account
- make a post
- follow users
- make a comment
- like posts
My ER (entity-relation) Model

Schema Diagram
